両立支援等助成金(育休中等業務代替支援コース)とは?支給要件や申請手続を詳しく解説
公開日:2026年3月2日
助成金・補助金

2024年1月より、育児休業取得者や短時間勤務制度利用者の業務を代替する労働者への手当支給や、代替要員の新規雇用を行う中小企業を支援する「育休中等業務代替支援コース」が新設されました。これによって育休等で業務に支障が出る恐れがある場合の代替手段を企業が確保しやすくなることが期待されています。
この記事では、両立支援等助成金の概要や支給要件、具体的な支給額、申請手続の流れまでを詳しく解説します。制度を有効に活用し、誰もが働きやすい職場環境の整備に役立ててみましょう。
両立支援等助成金(育休中等業務代替支援コース)とは

両立支援等助成金(育休中等業務代替支援コース)は、2024年1月に新設された助成金制度を指します。政府が掲げる「こども未来戦略」に基づく「共働き・共育ての推進」に向けた取組の一つとして位置づけられています。
両立支援等助成金の主な目的は、育児休業や育児のための短時間勤務制度を利用しやすくすることにあり、休業等の期間中に業務を代替する体制を整備した事業主に対して支給されるものです。すべての「中小企業事業主」のみが対象となっている点が大きな特徴だと言えるでしょう。
資金力や人員に余裕がない中小企業において、育児休業取得者の業務をカバーする周囲の従業員への経済的な還元等に両立支援等助成金は活用できます。国が企業の代替要員の確保を支援することで、職場全体の負担感を軽減し、育児休業を取得しやすい雰囲気を生み出すことが期待されています。
両立支援等助成金(育休中等業務代替支援コース)の支給要件

両立支援等助成金における育休中等業務代替支援コースでは、どのような施策を行ったかによって、支給の有無が決められています。大きく分けると、次の3つの場合に助成金が支給されます。
・手当支給等(育児休業)
・手当支給等(短時間勤務)
・新規雇用(育児休業)
まず、育児休業取得者の業務を代替する周囲の労働者に対して、業務代替手当の支給等を行った場合に支給されます。また、育児のための短時間勤務制度を利用する労働者の業務を代替する周囲の労働者に対して、手当支給等の取組を行った場合にも支給されます。
さらに、育児休業取得者の業務を代替するための労働者を、新規雇用(派遣受入れを含む)によって確保した場合にも支給される仕組みとなっている点を押さえておきましょう。助成金の活用を検討する際は、上記の3つのケースに当てはまっているかを事前によく確認しておくことが大切です。
そして、上記の基本的な要件に加えて、対象となる業務代替者が有期雇用労働者の場合に適用される「有期雇用労働者加算」や、自社の育休取得状況を公表した場合の「育児休業等に関する情報公表加算」等も設けられています。自社の従業員の勤務状況等をきちんと把握した上で、どの要件に当てはまるのかをチェックしてみましょう。
両立支援等助成金(育休中等業務代替支援コース)の支給額・支給人数

ここからは、両立支援等助成金(育休中等業務代替支援コース)の具体的な支給額や上限について解説します。まず、支給人数や年数の上限についてですが、下記に紹介する1~3の助成金をすべて合わせて、「育児休業取得者と制度利用者の合計で1年度あたり10人まで」と定められています。
また、支給対象期間は「初回の対象者が出てから5年間」となります。制度の活用を検討している時は、支給対象となる人数や対象期間をあらかじめよく確認しておきましょう。
育児・介護休業法等の改正ポイントについて解説しています。
1.手当支給等(育児休業)
育児休業取得者の業務を同僚等が代替する場合、以下の「業務体制整備経費」と「業務代替手当」の合計額が支給されます。
1. 業務体制整備経費
2. 業務代替手当
業務体制整備経費では、一律5万円が支給されます。ただし、育児休業期間が1か月未満の場合は2万円となるので注意しましょう。業務代替手当は、業務代替者に支給した手当総額の4分の3が助成される仕組みとなっています(プラチナくるみん認定事業主は5分の4に増額される)。
助成金の上限額は月額10万円までとなっており、代替期間は最大12か月分までが対象となります。
主な支給要件として、この区分で申請するためには、代替業務の見直しや効率化を行うことが求められます。また、業務代替者への手当制度等を就業規則等に規定しておく必要がある点も押さえておきましょう。
対象となる育児休業は7日以上取得する必要があり、対象期間中に業務代替者へ実際に手当等を支給していることが条件です。
2.手当支給等(短時間勤務)
育児のための短時間勤務制度を利用する従業員の業務を代替する場合、以下の合計額が支給されます。
1. 業務体制整備経費
2. 業務代替手当
まず、業務体制整備経費として、2万円が支給されます。そして、業務代替手当として業務代替者に支給した手当総額の4分の3が助成される仕組みです。
助成金の上限額は月額3万円となっており、支給対象期間は、対象となる子どもが3歳になるまでの期間です(支給申請は1年ごとに行う)。
主な支給要件は育児休業の場合と同様に、代替業務の見直しや効率化を行い、手当制度等を就業規則等に規定する必要があります。対象となる短時間勤務の利用期間は1か月以上であること、そして業務代替者への手当支給実績が必要です。
3.新規雇用(育児休業)
育児休業取得者の代替要員を新たに雇い入れた場合、「育児休業期間中に業務代替した期間」の長さに応じて、以下の金額が支給されます。

主な支給要件は代替要員を新規雇用、または派遣受入れによって確保することが前提となっています。対象となる育児休業は7日以上の取得が必要であり、確保した代替要員が実際に業務を代替していることが条件です。
4.有期雇用労働者加算
上記の1~3のいずれかの取組において、業務を代替する労働者が有期雇用労働者である場合、支給額に10万円が加算されます。ただし、この加算が適用されるのは、業務代替期間が1か月以上の場合に限られますので注意が必要です。
両立支援等助成金(育休中等業務代替支援コース)の申請手続

両立支援等助成金(育休中等業務代替支援コース)を受給するためには、適切な時期に必要な書類をそろえて申請を行う必要があります。ここでは、申請手続の流れや必要書類について解説します。
申請期間
両立支援等助成金(育休中等業務代替支援コース)の申請期間は、対象となる育児休業期間の長さによって異なります。そのため、申請期限を過ぎないよう十分な注意が必要です。
育児休業期間が1か月未満の場合は、育児休業終了日の翌日から数えて2か月以内に申請を行う必要があります。一方、育児休業期間が1か月以上の場合、育児休業終了日の翌日から数えて3か月(継続雇用期間)を経過する日の翌日から2か月以内が申請期間です。
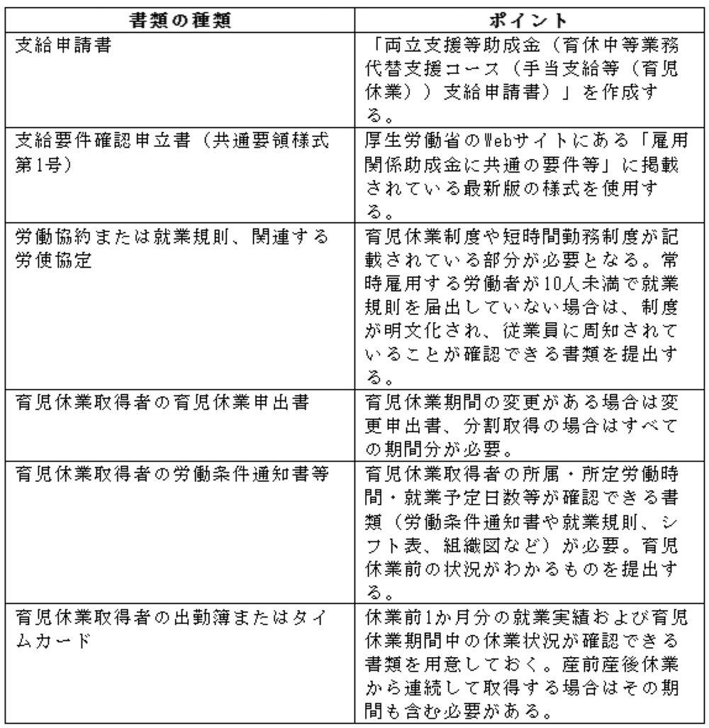
必要書類
両立支援等助成金(育休中等業務代替支援コース)の申請にあたっては、主に次のような書類が必要となります。

申請先
申請書類の提出先は、申請する事業主の本社等の所在地を管轄する都道府県労働局の「雇用環境・均等部(室)」となります。都道府県労働局の所在地は、Webサイト等であらかじめ確認をしておきましょう。
郵送で申請を行う場合は、必ず簡易書留等の配達記録が残る方法で送付することが大切です。
助成金を申請する流れ
本助成金の申請から受給までのプロセスは、大きく分けて以下の3つのステップで進めるのが一般的です。
・ステップ1:育休取得時・職場復帰時(事前の体制整備)
・ステップ2:代替要員確保時(制度の運用)
・ステップ3:職場復帰後支援(申請手続)
育休取得時・職場復帰時には、育児休業取得者の業務を整理し、代替業務の見直しや効率化を検討します。その上で、業務代替手当等の支給に関するルールを策定し、就業規則や労働協約に規定します。
この規定は、実際に業務代替が始まる前に行っておく必要があるので注意しましょう。次に、代替要員確保時においては対象者が育児休業に入り、実際に業務代替が開始されます。
社内の同僚が代替する場合は、就業規則等に基づき業務代替手当を支給します。新規雇用の場合は、育児休業期間中に代替要員を雇用または派遣で受け入れ、業務を行ってもらうことになるでしょう。
そして、職場復帰後支援では対象となる育児休業期間が終了し、要件(職場復帰や一定期間の継続雇用等)を満たした後、管轄の労働局へ支給申請を行います。前述の申請期間内に申請書と必要書類を提出することで、審査を経て助成金が支給されるのが基本的な流れです。
両立支援等助成金(育休中等業務代替支援コース)を活用する3つのメリット

両立支援等助成金(育休中等業務代替支援コース)を活用することは、単に経済的な支援を受けられるだけではありません。企業経営においていくつかの重要なメリットがあるので、主な点を解説します。
育児休業による離職防止
育児休業が取りにくい雰囲気の職場では、仕事と家庭の両立に悩み、育児のためにやむを得ず退職を選択してしまう従業員も少なくありません。両立支援等助成金(育休中等業務代替支援コース)を活用して業務代替の体制を整えることで、休む側もカバーする側も納得感を持って働けるようになります。
結果として、仕事と家庭の両立がしやすい環境が生まれ、貴重な人材の離職防止につなげやすくなります。
企業の負担を抑えつつ、育児休業の取得を促せる
育児休業を取得しやすい環境整備が重要だと理解していても、代替要員の採用コストや手当の支給等、企業の費用負担がネックとなり導入が進まないケースがあります。
両立支援等助成金(育休中等業務代替支援コース)を活用すれば、手当支給や新規雇用にかかる費用の一部が補てんされるため、企業の経済的負担を大幅に軽減しながら、育児休業の取得を促進する環境を整えることが可能になります。
人材採用でのアピールポイントになる
助成金の申請を行うためには、就業規則の改定や業務棚卸し等、社内ルールの見直しが必要となります。取組を通じて育休に関する制度が充実すれば、「働きやすい会社」としての証明になるでしょう。
求職者に対して自社の両立支援制度を強力なアピールポイントとして提示できるため、採用競争力の向上にも寄与するはずです。
男性育休を進めるためのポイントについて解説しています。
両立支援等助成金(育休中等業務代替支援コース)を申請する時の注意点

最後に、申請にあたって間違いやすいポイントや注意すべき点について解説します。
賃金制度のルール化
業務代替手当を支給する場合、単にその都度支払うだけでは助成金の対象にはなりません。賃金制度としてルール化し、就業規則や労働協約に明記しておく必要があります。
また、この規定は「業務の代替期間の開始日まで」に整備しておくことが必要です。手当の名称は「業務代替手当」「特別業務手当」「応援手当」等、業務を代替した対価であることが明確にわかる名称にするほうが良いでしょう。
短時間勤務の対象者に注意
短時間勤務の代替で助成金を申請する場合、対象となる労働者の労働時間制度に注意が必要です。就業規則や労使協定により、「裁量労働制」「事業場外みなし労働時間制」「変形労働時間制」が適用されている従業員については、原則として支給の対象外となります。
申請前に、対象者の労働条件通知書等をよく確認しておきましょう。
まとめ
両立支援等助成金(育休中等業務代替支援コース)は、育児休業や短時間勤務中の業務を支える周囲の従業員や、企業そのものを支援する有益な制度です。手当支給や代替要員確保にかかる費用を助成することで、従業員の離職を防ぎ、働きやすい職場づくりを後押しします。
支給要件や申請期限を正しく理解し、自社の両立支援対策に活用してみましょう。















